Microsoft použil pokazenú AI „kópiu“ známeho Git diagramu bez uvedenia autora, po kritike ho stiahol |
Na oficiálnej stránke Learn sa objavil AI-generovaný diagram vysvetľujúci GitHub, ktorý nápadne kopíroval legendárny Git branching model od Vincenta Driessena. Po upozornení autora a verejnej kritike bol obrázok odstránený.
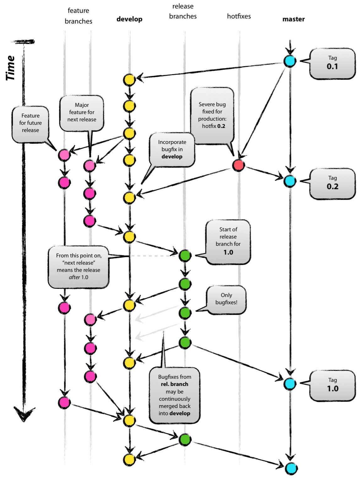
Na úvodnej stránke k GitHub na portáli Learn sa ešte donedávna nachádzal diagram vetvenia, ktorý mal vysvetľovať princípy práce s Gitom. Problém? Obrázok bol zjavne odvodený od slávneho modelu „A successful Git branching model“ z roku 2010 od Vincenta Driessena - no namiesto použitia pôvodných, voľne dostupných zdrojov pôsobil ako výstup z AI generátora obrázkov.
Driessen, autor pôvodného modelu, ktorý sa stal štandardom v prezentáciách, dokumentáciách a vývojárskych prednáškach po celom svete, upozornil na podobnosť vo vlastnom blogposte. Diagram, ktorý Microsoft publikoval, mal zachovanú základnú štruktúru jeho práce, no bol plný chýb typických pre generované vizuály: šípky nesmerovali presne tam, kam mali, grafické prvky boli zdeformované a text obsahoval očividné preklepy ako „continvuocly morged“ namiesto „continuously merged“, „featue“ namiesto „feature“ a dokonca os „Tim“ namiesto „Time“.
Podľa Driessena nejde o inšpiráciu ani poctu pôvodnému dielu. Tvrdí, že jeho práca bola jednoducho „prepraná“ cez AI nástroj, čím sa stratili pôvodné detaily a kvalita, a následne publikovaná bez uvedenia autora či odkazu na originál. Ironicky, zdrojové súbory boli od začiatku verejne dostupné práve preto, aby ich komunita mohla používať a upravovať - s atribúciou.
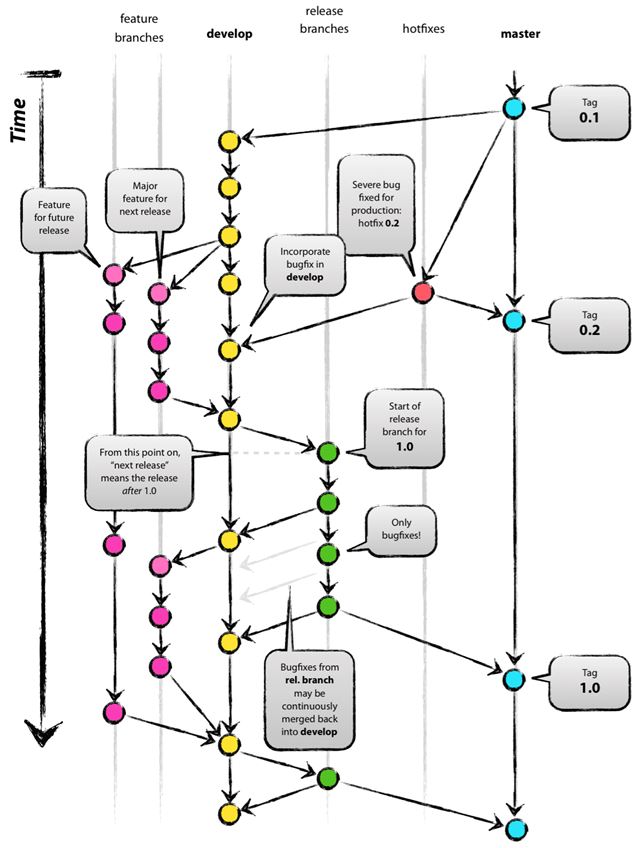
Originál od Driessena
Diagram bol po medializácii odstránený (archivovaná verzia je stále dostupná cez Internet Archive), no stránka neobsahuje žiadne vysvetlenie ani poznámku o úprave obsahu. Microsoft sa k situácii zatiaľ oficiálne nevyjadril.
Prípad otvára širšiu otázku používania generatívnej AI pri tvorbe odborného obsahu. Ak dokáže takto výrazná a dlhodobo známa schéma prejsť cez interné procesy veľkej technologickej firmy bez kontroly kvality či overenia pôvodu, je na mieste sa pýtať, koľko podobných prípadov ostane bez povšimnutia.
Driessen pritom zdôrazňuje, že mu neprekáža samotné používanie jeho práce - tá sa za 15 rokov objavila v stovkách prezentácií a návodov. Skôr ho zaráža absencia elementárnej starostlivosti: vziať funkčný, precízne navrhnutý model, zhoršiť ho generovaním cez stroj a vydať ho ako vlastný výstup, aby sa v ňom stratili stopy po pôvodnom autorovi
V čase, keď sa generatívne nástroje čoraz častejšie dostávajú aj do oficiálnych dokumentácií a vzdelávacích materiálov, ide o nepríjemný precedens. A nie práve najlepšiu reklamu pre firmu, ktorá stojí za platformou GitHub aj za masívnym tlakom na adopciu AI nástrojov v softvérovom vývoji. Sám Satya Nadella apeluje na ľudí, aby AI nehanili označením slop. Týmto si ale veľmi nepomohol. Navyše v dobe, keď na čelo hernej divízie dosadil osobu pôvodne z AI, ktorá sa dušuje, že firma nebude v hrách využívať bezduchú AI. Toto je totiž presne ten príklad bezduchého využívania AI, ktorého sa používatelia aj hráči boja.
Na druhú stranu, internetový slang sa pravdepodobne rozrástol o nové slovíčko a pokazený AI slop možno ľudia začnú označovať ako "morged".
Nová AI verzia od Microsoftu
| NAJČÍTANEJŠIE ČLÁNKY TÝŽDŇA |
- Phil Spencer a Sarah Bond odchádzajú z Xboxu, nová šéfka Asha Sharma prichádza z A 252
- Nová šéfka Xboxu už reaguje na fanúšikov, hovorí, že ich počúva 100
- Oxfordský profesor varuje: AI môže skončiť ako Hindenburg, miliardy dolárov v ohro 38
- Unreal Tournament 2004 je späť a zadarmo, fanúšikovia vydali prvý patch po viac ak 22
- Pamäťová kríza môže položiť výrobcov elektroniky, varuje šéf Phisonu 59
- Sony zatvára Bluepoint Games 102
- God of War Trilogy Remake prinesie nový bojový systém 75
- Witcher 1 mal upravený koniec príbehu, bez vedomia scenáristov 30
- Game Pass rozširuje ponuku o Kingdom Come: Deliverance II či Zaklínača 3 161
- RECENZIA: Rayman: 30th Anniversary Edition 15 zobraziť viac článkov >















